Zum Inhalt

Geometrien vereinfachen

Oft haben Geometrien nicht benötige Teile oder Features (z.B. Bohrungen oder Kantenverrundungen) die nicht benötigt werden. In SpaceClaim gibt es dazu eine Funktion die ähnliche Geometrien (Volumen/Flächen/..) auswählen lässt und sich damit auch große Baugruppen leicht entrümpeln lassen.

Beispielgeometrie Fahrradrahmen

Wir starten in diese Fall mit einer Step Datei eines Fahrradrahmens:

Trekkingrahmen

TrekkingRahmen_Original_v2.stp

Workbench Projektmenü: Neue Strukturmechanische Analyse hinzufügen

Im Workbench Projektmenü in der Liste der Analysen Doppelklick auf Static Structural

Workbench Projektmenü: Geometrie importieren

In der neuen Analyse Rechtsklick auf Geometry > Import und geladene Datei auswählen

Workbench Projektmenü: Geometrie mit SpaceClaim bearbeiten

In der neuen Analyse Rechtsklick auf Geometry > Edit with SpaceClaim... auswählen

Unnötige Teile löschen mit Select

  • Löschen Sie alle nicht benötigten Kleinteile aus der Geometrie (Anleitung siehe unten)

Hinweis zum Selektieren von Volumenkörpern

Allgemein kann man mit 3x Anklicken einer Fläche das gesamte Volumen selektieren.

Übersicht der zu entfernenden Teile
gleiche Körper entfernen

Volumenkörper (Body) auswählen

In der Menüleiste Select auswählen und 3x auf eine Fläche des zu löschenden Objektes wählen

Volumenkörper mit gleichem Volumen auswählen

In der Seitenleiste den Tab Selection auswählen und auf All Bodies with volume ... klicken

Alle selektierten Volumenkörper löschen

Mit der Taste ENTF alle selektierten Volumenkörper löschen

Unnötige Features löschen mit Select

  • Entfernen Sie die Bohrungen im Steuerrohr
gleiche Features entfernen

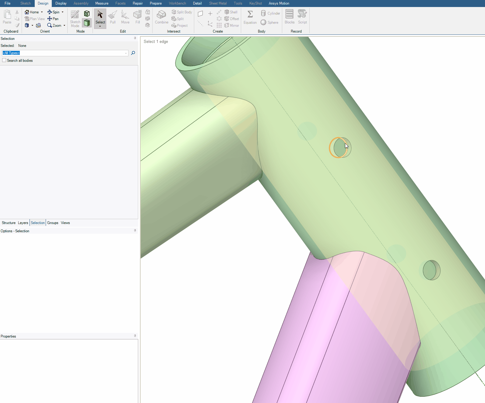
Bohrungsfläche auswählen

In der Menüleiste Select auswählen und Fläche einer Bohrung auswählen

Flächen mit gleichem Radius auswählen

In der Seitenleiste den Tab Selection auswählen und auf Equal radius cylinder klicken

Alle selektierten Flächen füllen

In der Menüleiste oben auf Fill klicken

Hinweis: Mit der Taste ENTF kommt man zum gleichen Ergebnis